2023陕西“理化生”实验操作考核『真题+评分细则』出炉!

高中教育 来源:网络 编辑:坚果 2023-04-20 15:51:30

 2023陕西“理化生”实验操作考核『真题+评分细则』出炉!每科共6套试题,每位学生随机抽取1套进行考核。小编收集了几套试卷,大家有兴趣的可以看一看研究一下,希望对你有所帮助。

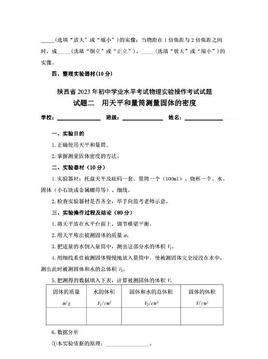
陕西省2023年初中毕业学业考试【物理实验操作】真题及评分细则出炉

图片图片

图片


图片图片

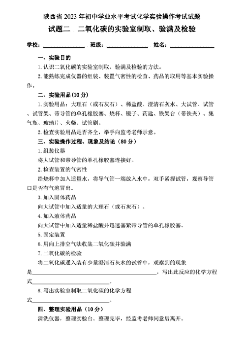
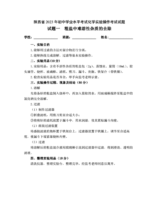
陕西省2023年初中毕业学业考试【化学实验操作】真题及评分细则出炉

图片图片

图片

图片

 陕西省2023年初中毕业学业考试【生物实验操作】真题及评分细则出炉

图片图片

图片图片

*本文内容来源于网络,由秦学教育整理编辑发布,如有侵权请联系客服删除!
上一篇:首次在陕招生!2023年中国农业大学强基计划招生简章发布! 下一篇:2023西安中考生参考!西安高中学校招生录取依据&基本条件汇总!
  • 热门课程
  • 热门资讯
  • 热门资料
  • 热门福利
秦学小Q
咨询我
400-029-6659
背景计算器
课程费用在线咨询
免费报价查询
亲爱的家长(学生)您好:
恭喜您,您已经预约成功!
同时你将获得一次学习测评机会
+年级学科资料