中央戏剧学院2018招生简章公布,以下秦学教育小编第一时间转发简章详情内容,同时为方便考生对自己有个估计,将中央戏剧学院2017录取分数线一并整理下来。
中央戏剧学院
▼
国家首批双一流建设高校
新中国第一所戏剧教育高等学校

中央戏剧学院成立于1938年,是国家首批“双一流”世界一流学科建设高校。中央戏剧学院拥有联合国教科文组织戏剧教育席位,是新中国第一所戏剧教育高等学校。中央戏剧学院下辖表演系、导演系、舞台美术系、戏剧文学系、音乐剧系、京剧系、歌剧系、舞剧系、戏剧管理系、戏剧教育系、电影电视系等11个教学系,开办表演专业、戏剧影视导演专业、戏剧影视美术设计专业、戏剧影视文学专业等6个本科专业。
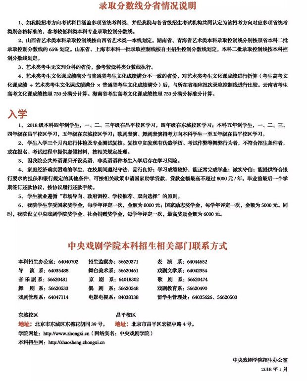
中央戏剧学院2018招生简章▼
注:点击图片可查看大图!!


2017年中央戏剧学院本科录取分数线▼
| 系别 | 表演系 | 导演系 | |
| 专业名称 | 表演 | 戏剧影视导演 | |
| 招考方向 | 话剧影视表演班 | 话剧影视表演双学位班 | 戏剧影视导演 |
| 科类 | 文/理 | 文/理 | 文/理 |
| 北京 | 320/300 | 320/300 | 444/430 |
| 天津 | 280/276 | 280/276 | 425/417 |
| 河北 | 249/249 | 249/249 | 414/388 |
| 山西 | 337/313 | 337/313 | 414/385 |
| 内蒙古 | 237/237 | 237/237 | 378/373 |
| 辽宁 | 278/228 | 278/228 | 426/384 |
| 吉林 | 267/246 | 267/246 | 422/406 |
| 黑龙江 | 239/212 | 239/212 | 385/364 |
| 上海 | 261/261 | 261/261 | 401/401 |
| 江苏 | 185/185 | 185/185 | 242/242 |
| 浙江 | 312/312 | 312/312 | 462/462 |
| 安徽 | 286/269 | 286/269 | 412/390 |
| 福建 | 247/216 | 247/216 | 391/353 |
| 江西 | 260/260 | 260/260 | 426/402 |
| 山东 | 313/281 | 313/281 | 423/412 |
| 河南 | 296/296 | 296/296 | 413/387 |
| 湖北 | 312/312 | 312/312 | 422/387 |
| 湖南 | 315/276 | 315/276 | 438/404 |
| 广东 | 295/295 | 295/295 | 416/388 |
| 广西 | 252/207 | 252/207 | 428/378 |
| 海南 | 376/376 | 376/376 | 525/482 |
| 重庆 | 340/340 | 340/340 | 420/394 |
| 四川 | 290/290 | 290/290 | 430/409 |
| 贵州 | 340/271 | 340/271 | 436/365 |
| 云南 | 380/330 | 380/330 | 444/400 |
| 西藏 | 249/221 | 249/221 | 353/341 |
| 陕西 | 297/258 | 297/258 | 407/359 |
| 甘肃 | 200/200 | 200/200 | 404/368 |
| 青海 | 274/231 | 274/231 | 370/313 |
| 宁夏 | 317/266 | 317/266 | 415/351 |
| 新疆 | 130/130 | 130/130 | 234/210 |
| 系别 | 舞台美术系 | |||||
| 专业名称 | 戏剧影视美术设计 | |||||
| 招考方向 | 舞台设计 | 舞台灯光 | 舞台服装 | 舞台化装 | 舞台绘景 | 舞台技术 |
| 科类 | 文/理 | 文/理 | 文/理 | 文/理 | 文/理 | 文/理 |
| 北京 | 320/300 | 320/300 | 320/300 | 320/300 | 320/300 | 320/300 |
| 天津 | 280/276 | 280/276 | 280/276 | 280/276 | 280/276 | 280/276 |
| 河北 | 249/249 | 249/249 | 249/249 | 249/249 | 249/249 | 249/249 |
| 山西 | 337/313 | 337/313 | 337/313 | 337/313 | 337/313 | 337/313 |
| 内蒙古 | 214/214 | 214/214 | 214/214 | 214/214 | 214/214 | 214/214 |
| 辽宁 | 278/228 | 278/228 | 278/228 | 278/228 | 278/228 | 278/228 |
| 吉林 | 267/246 | 267/246 | 267/246 | 267/246 | 267/246 | 267/246 |
| 黑龙江 | 239/212 | 239/212 | 239/212 | 239/212 | 239/212 | 239/212 |
| 上海 | 261/261 | 261/261 | 261/261 | 261/261 | 261/261 | 261/261 |
| 江苏 | 185/185 | 185/185 | 185/185 | 185/185 | 185/185 | 185/185 |
| 浙江 | 312/312 | 312/312 | 312/312 | 312/312 | 312/312 | 312/312 |
| 安徽 | 286/269 | 286/269 | 286/269 | 286/269 | 286/269 | 286/269 |
| 福建 | 247/216 | 247/216 | 247/216 | 247/216 | 247/216 | 247/216 |
| 江西 | 260/260 | 260/260 | 260/260 | 260/260 | 260/260 | 260/260 |
| 山东 | 313/281 | 313/281 | 313/281 | 313/281 | 313/281 | 313/281 |
| 河南 | 296/296 | 296/296 | 296/296 | 296/296 | 296/296 | 296/296 |
| 湖北 | 275/275 | 275/275 | 275/275 | 275/275 | 275/275 | 275/275 |
| 湖南 | 315/276 | 315/276 | 315/276 | 315/276 | 315/276 | 315/276 |
| 广东 | 308/308 | 308/308 | 308/308 | 308/308 | 308/308 | 308/308 |
| 广西 | 252/207 | 252/207 | 252/207 | 252/207 | 252/207 | 252/207 |
| 海南 | 376/376 | 376/376 | 376/376 | 376/376 | 376/376 | 376/376 |
| 重庆 | 322/322 | 322/322 | 322/322 | 322/322 | 322/322 | 322/322 |
| 四川 | 370/370 | 370/370 | 370/370 | 370/370 | 370/370 | 370/370 |
| 贵州 | 362/289 | 362/289 | 362/289 | 362/289 | 362/289 | 362/289 |
| 云南 | 380/330 | 380/330 | 380/330 | 380/330 | 380/330 | 380/330 |
| 西藏 | 249/221 | 249/221 | 249/221 | 249/221 | 249/221 | 249/221 |
| 陕西 | 297/258 | 297/258 | 297/258 | 297/258 | 297/258 | 297/258 |
| 甘肃 | 200/200 | 200/200 | 200/200 | 200/200 | 200/200 | 200/200 |
| 青海 | 274/231 | 274/231 | 274/231 | 274/231 | 274/231 | 274/231 |
| 宁夏 | 317/266 | 317/266 | 317/266 | 317/266 | 317/266 | 317/266 |
| 新疆 | 130/130 | 130/130 | 130/130 | 130/130 | 130/130 | 130/130 |
| 系别 | 戏剧文学系 | |||
| 专业名称 | 戏剧影视文学 | 戏剧学 | ||
| 招考方向 | 戏剧创作 | 电视剧创作 | 戏剧史论与批评 | 戏剧策划与应用 |
| 科类 | 文/理 | 文/理 | 文/理 | 文/理 |
| 北京 | 472/456 | 472/456 | 444/430 | 444/430 |
| 天津 | 451/443 | 451/443 | 425/417 | 425/417 |
| 河北 | 439/412 | 439/412 | 414/388 | 414/388 |
| 山西 | 440/409 | 440/409 | 414/385 | 414/385 |
| 内蒙古 | 401/396 | 401/396 | 378/373 | 378/373 |
| 辽宁 | 452/408 | 452/408 | 426/384 | 426/384 |
| 吉林 | 449/431 | 449/431 | 422/406 | 422/406 |
| 黑龙江 | 409/387 | 409/387 | 385/364 | 385/364 |
| 上海 | 426/426 | 426/426 | 401/401 | 401/401 |
| 江苏 | 258/258 | 258/258 | 242/242 | 242/242 |
| 浙江 | 490/490 | 490/490 | 462/462 | 462/462 |
| 安徽 | 438/414 | 438/414 | 412/390 | 412/390 |
| 福建 | 416/375 | 416/375 | 391/353 | 391/353 |
| 江西 | 453/428 | 453/428 | 426/402 | 426/402 |
| 山东 | 450/438 | 450/438 | 423/412 | 423/412 |
| 河南 | 439/411 | 439/411 | 413/387 | 413/387 |
| 湖北 | 449/411 | 449/411 | 422/387 | 422/387 |
| 湖南 | 466/429 | 466/429 | 438/404 | 438/404 |
| 广东 | 442/412 | 442/412 | 416/388 | 416/388 |
| 广西 | 455/402 | 455/402 | 428/378 | 428/378 |
| 海南 | 558/513 | 558/513 | 525/482 | 525/482 |
| 重庆 | 446/418 | 446/418 | 420/394 | 420/394 |
| 四川 | 456/434 | 456/434 | 430/409 | 430/409 |
| 贵州 | 463/388 | 463/388 | 436/365 | 436/365 |
| 云南 | 472/425 | 472/425 | 444/400 | 444/400 |
| 西藏 | 375/362 | 375/362 | 353/341 | 353/341 |
| 陕西 | 433/382 | 433/382 | 407/359 | 407/359 |
| 甘肃 | 429/391 | 429/391 | 404/368 | 404/368 |
| 青海 | 394/332 | 394/332 | 370/313 | 370/313 |
| 宁夏 | 441/373 | 441/373 | 415/351 | 415/351 |
| 新疆 | 248/223 | 248/223 | 234/210 | 234/210 |
| 系别 | 音乐剧系 | 京剧系 | |
| 专业名称 | 表演 | 表演 | 表演 |
| 招考方向 | 音乐剧表演 | 京剧表演 | 京剧音乐伴奏 |
| 科类 | 文/理 | 文/理 | 文/理 |
| 北京 | 320/300 | 211/198 | 211/198 |
| 天津 | 280/276 | 180/178 | 180/178 |
| 河北 | 249/249 | 178/147 | 178/147 |
| 山西 | 337/313 | 203/180 | 203/180 |
| 内蒙古 | 237/237 | 169/148 | 169/148 |
| 辽宁 | 278/228 | 193/158 | 193/158 |
| 吉林 | 267/246 | 185/171 | 185/171 |
| 黑龙江 | 239/212 | 180/151 | 180/151 |
| 上海 | 261/261 | 181/181 | 181/181 |
| 江苏 | 185/185 | 111/111 | 111/111 |
| 浙江 | 312/312 | 216/216 | 216/216 |
| 安徽 | 286/269 | 198/186 | 198/186 |
| 福建 | 247/216 | 171/150 | 171/150 |
| 江西 | 260/260 | 206/190 | 206/190 |
| 山东 | 313/281 | 217/195 | 217/195 |
| 河南 | 296/296 | 175/154 | 175/154 |
| 湖北 | 312/312 | 183/155 | 183/155 |
| 湖南 | 315/276 | 218/191 | 218/191 |
| 广东 | 295/295 | 188/162 | 188/162 |
| 广西 | 252/207 | 174/143 | 174/143 |
| 海南 | 376/376 | 260/243 | 260/243 |
| 重庆 | 340/340 | 196/178 | 196/178 |
| 四川 | 290/290 | 212/196 | 212/196 |
| 贵州 | 340/271 | 204/162 | 204/162 |
| 云南 | 380/330 | 209/184 | 209/184 |
| 西藏 | 249/221 | 160/142 | 160/142 |
| 陕西 | 297/258 | 206/179 | 206/179 |
| 甘肃 | 200/200 | 206/184 | 206/184 |
| 青海 | 274/231 | 189/160 | 189/160 |
| 宁夏 | 317/266 | 219/184 | 219/184 |
| 新疆 | 130/130 | 101/90 | 101/90 |
| 系别 | 歌剧系 | 舞剧系 | 戏剧教育系 |
| 专业名称 | 表演 | 表演 | 戏剧影视导演 |
| 招考方向 | 歌剧表演 | 舞剧表演 | 戏剧教育 |
| 科类 | 文/理 | 文/理 | 文/理 |
| 北京 | 320/300 | 211/198 | 444/430 |
| 天津 | 280/276 | 180/178 | 425/417 |
| 河北 | 249/249 | 178/147 | 414/388 |
| 山西 | 337/313 | 203/180 | 414/385 |
| 内蒙古 | 237/237 | 169/148 | 378/373 |
| 辽宁 | 278/228 | 193/158 | 426/384 |
| 吉林 | 267/246 | 185/171 | 422/406 |
| 黑龙江 | 239/212 | 180/151 | 385/364 |
| 上海 | 261/261 | 181/181 | 401/401 |
| 江苏 | 185/185 | 111/111 | 242/242 |
| 浙江 | 312/312 | 216/216 | 462/462 |
| 安徽 | 286/269 | 198/186 | 412/390 |
| 福建 | 247/216 | 171/150 | 391/353 |
| 江西 | 260/260 | 206/190 | 426/402 |
| 山东 | 313/281 | 217/195 | 423/412 |
| 河南 | 296/296 | 175/154 | 413/387 |
| 湖北 | 312/312 | 183/155 | 422/387 |
| 湖南 | 315/276 | 218/191 | 438/404 |
| 广东 | 295/295 | 188/162 | 416/388 |
| 广西 | 252/207 | 174/143 | 428/378 |
| 海南 | 376/376 | 260/243 | 525/482 |
| 重庆 | 340/340 | 196/178 | 420/394 |
| 四川 | 290/290 | 212/196 | 430/409 |
| 贵州 | 340/271 | 204/162 | 436/365 |
| 云南 | 380/330 | 209/184 | 444/400 |
| 西藏 | 249/221 | 160/142 | 353/341 |
| 陕西 | 297/258 | 206/179 | 407/359 |
| 甘肃 | 200/200 | 206/184 | 404/368 |
| 青海 | 274/231 | 189/160 | 370/313 |
| 宁夏 | 317/266 | 219/184 | 415/351 |
| 新疆 | 130/130 | 101/90 | 234/210 |
| 系别 | 戏剧管理系 | 电影电视系 | ||
| 专业名称 | 戏剧影视导演 | 戏剧影视导演 | 戏剧影视导演 | 播音与主持艺术 |
| 招考方向 | 演出制作 | 影视编导 | 影视制片 | 广播电视节目主持 |
| 科类 | 文/理 | 文/理 | 文/理 | 文/理 |
| 北京 | 444/430 | 444/430 | 444/430 | 320/300 |
| 天津 | 425/417 | 425/417 | 425/417 | 280/276 |
| 河北 | 414/388 | 414/388 | 414/388 | 249/249 |
| 山西 | 414/385 | 414/385 | 414/385 | 337/313 |
| 内蒙古 | 378/373 | 378/373 | 378/373 | 237/237 |
| 辽宁 | 426/384 | 426/384 | 426/384 | 278/228 |
| 吉林 | 422/406 | 422/406 | 422/406 | 267/246 |
| 黑龙江 | 385/364 | 385/364 | 385/364 | 239/212 |
| 上海 | 401/401 | 401/401 | 401/401 | 261/261 |
| 江苏 | 242/242 | 242/242 | 242/242 | 185/185 |
| 浙江 | 462/462 | 462/462 | 462/462 | 312/312 |
| 安徽 | 412/390 | 412/390 | 412/390 | 308/290 |
| 福建 | 391/353 | 391/353 | 391/353 | 247/216 |
| 江西 | 426/402 | 426/402 | 426/402 | 260/260 |
| 山东 | 423/412 | 423/412 | 423/412 | 313/281 |
| 河南 | 413/387 | 413/387 | 413/387 | 296/296 |
| 湖北 | 422/387 | 422/387 | 422/387 | 372/372 |
| 湖南 | 438/404 | 438/404 | 438/404 | 315/276 |
| 广东 | 416/388 | 416/388 | 416/388 | 295/295 |
| 广西 | 428/378 | 428/378 | 428/378 | 252/207 |
| 海南 | 525/482 | 525/482 | 525/482 | 376/376 |
| 重庆 | 420/394 | 420/394 | 420/394 | 379/379 |
| 四川 | 430/409 | 430/409 | 430/409 | 355/355 |
| 贵州 | 436/365 | 436/365 | 436/365 | 385/307 |
| 云南 | 444/400 | 444/400 | 444/400 | 380/330 |
| 西藏 | 353/341 | 353/341 | 353/341 | 249/221 |
| 陕西 | 407/359 | 407/359 | 407/359 | 297/258 |
| 甘肃 | 404/368 | 404/368 | 404/368 | 200/200 |
| 青海 | 370/313 | 370/313 | 370/313 | 274/231 |
| 宁夏 | 415/351 | 415/351 | 415/351 | 317/266 |
| 新疆 | 234/210 | 234/210 | 234/210 | 130/130 |