欢迎光临江苏秦学教育官网~
2018潍坊二模 潍坊市高三第二次高考模拟考试英语试题答案含听力
高中 来源:网络 编辑:楠哥 2018-04-27 10:06:02

  以下是秦学教育小编整理的潍坊市高三第二次高考模拟考试英语试题答案含听力,大家赶紧参考以下自己大概能够考多少分吧!其中这份英语答案还给同学们提供了英语听力的原文以及评分标准。
推荐:2018潍坊二模 潍坊市高三第二次高考模拟考试各科试题及答案汇总

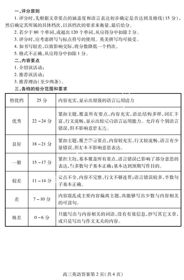
2018潍坊二模 潍坊市高三第二次高考模拟考试英语试题答案含听力2018潍坊二模 潍坊市高三第二次高考模拟考试英语试题答案含听力
#p#副标题#e#

2018潍坊二模 潍坊市高三第二次高考模拟考试英语试题答案含听力2018潍坊二模 潍坊市高三第二次高考模拟考试英语试题答案含听力

*本文内容来源于网络,由秦学团队整理编辑发布,如有侵权请联系客服删除!
文章标签:
上一篇:2018潍坊二模 潍坊市高三第二次高考模拟考试理科数学试题答案 下一篇:2018潍坊二模 潍坊市高三第二次高考模拟考试英语试题
  • 热门课程
  • 热门资讯
  • 热门资料
  • 热门福利
秦学教育
为广大家长学生提供升学资讯内容
咨询报名电话:400-000-0007