欢迎光临江苏秦学教育官网~
2018潍坊二模 潍坊市高三第二次高考模拟考试理综试题答案
高中 来源:网络 编辑:楠哥 2018-04-27 10:46:07

  理综是理科学生考高分非常重要的一个科目,一般情况下,理综考高分的学生他的高考成绩是不会差的。所以学生一定要在理综考试上下功夫,秦学教育小编这里整理了潍坊市高三第二次高考模拟考试理综试题答案。关于潍坊市高三第二次高考模拟考试理综试题小编已经更新过了,请同学们在网站上查询。

  潍坊市高三第二次高考模拟考试理综试题答案
推荐:2018潍坊二模 潍坊市高三第二次高考模拟考试各科试题及答案汇总

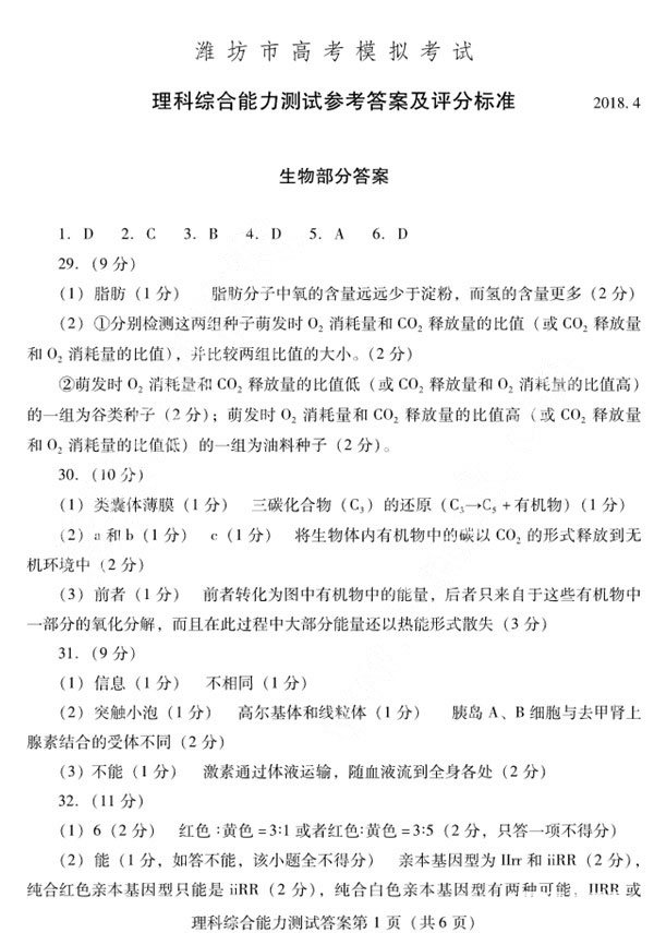
潍坊市高三第二次高考模拟考试理综试题答案
潍坊市高三第二次高考模拟考试理综试题答案
#p#副标题#e#
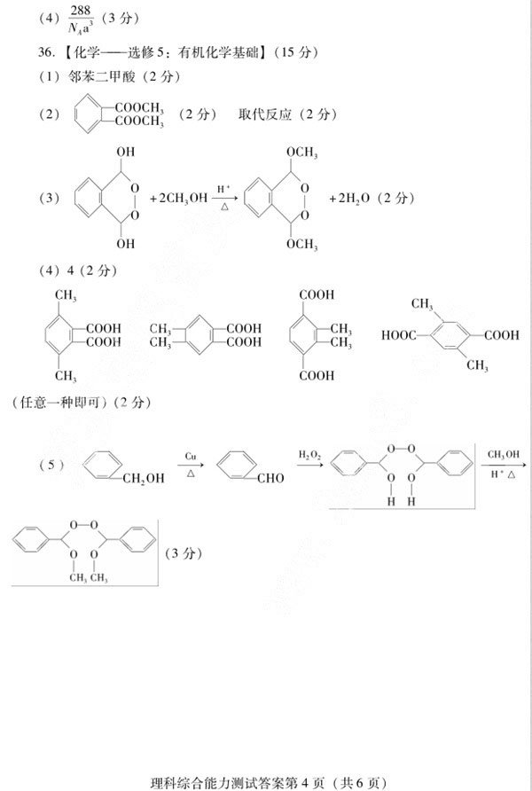
潍坊市高三第二次高考模拟考试理综试题答案
潍坊市高三第二次高考模拟考试理综试题答案
#p#副标题#e#
潍坊市高三第二次高考模拟考试理综试题答案
潍坊市高三第二次高考模拟考试理综试题答案
*本文内容来源于网络,由秦学团队整理编辑发布,如有侵权请联系客服删除!
文章标签:
上一篇:2018潍坊二模 潍坊市高三第二次高考模拟考试语文试题答案 下一篇:2018潍坊二模 潍坊市高三第二次高考模拟考试理科数学试题答案
  • 热门课程
  • 热门资讯
  • 热门资料
  • 热门福利
秦学教育
为广大家长学生提供升学资讯内容
咨询报名电话:400-000-0007