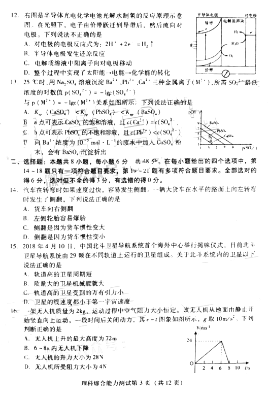
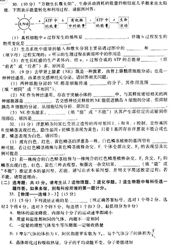
理综作为理科生重要一门科目,其中包含了物生化三门重要课程。如果同学们想在高考中得高分,那么你们一定要将理综科目考出高分,2018年潍坊二模理综考试已经考完了,小编这里整理了潍坊市高三第二次高考模拟考试理综试题及答案,有需要的同学们可以了解一下,因为文章篇幅有限,小编会把答案的地址分享下来,请持续关注此文。
潍坊市高三第二次高考模拟考试理综试题及答案更新中
推荐:2018潍坊二模 潍坊市高三第二次高考模拟考试理综试题答案
2018潍坊二模 潍坊市高三第二次高考模拟考试各科试题及答案汇总


#p#副标题#e#









